上海自考真题

首页>自考>上海自考真题
2021年4月上海自考现代管理学真题(Word版)

2021年4月上海自考现代管理学真题(Word版)

2023-03-10

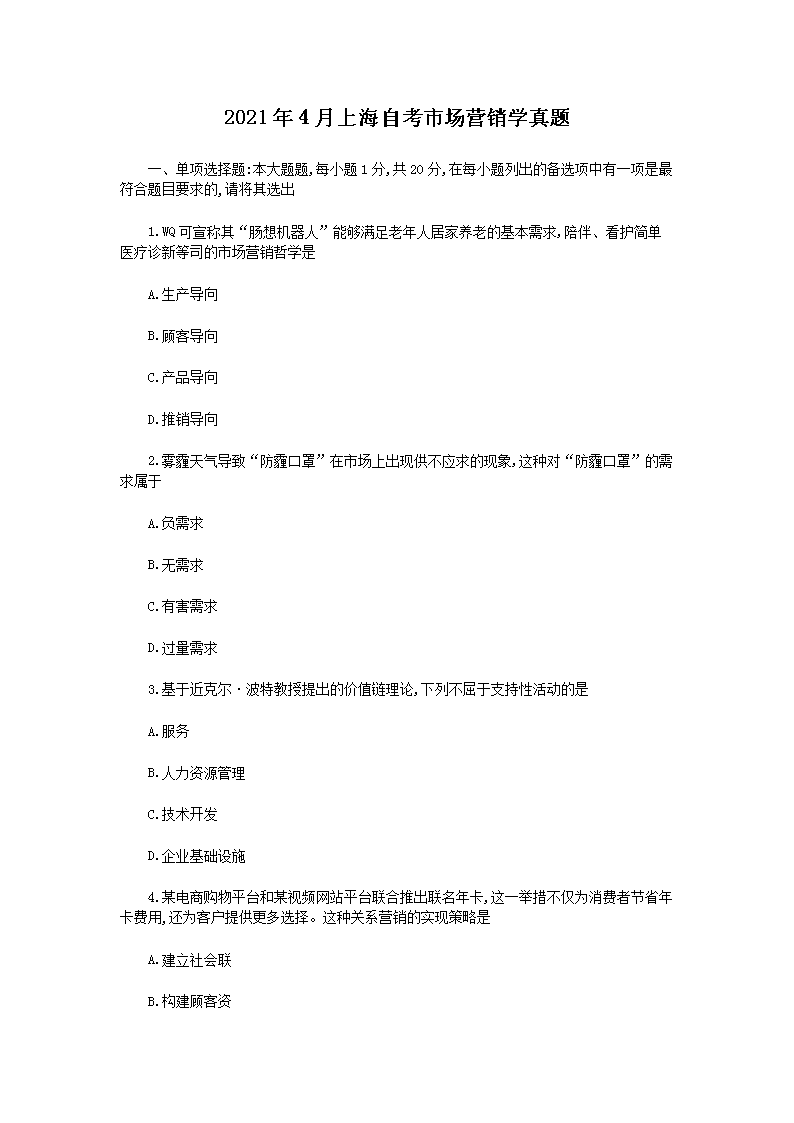
2021年4月上海自考市场营销学真题(Word版)

2021年4月上海自考市场营销学真题(Word版)

2023-03-10

2021年4月上海自考组织行为学真题(Word版)

2021年4月上海自考组织行为学真题(Word版)

2023-03-10

2016年10月上海自考答案

2016年10月上海自考答案

2016-10-09

上海2016年10月自考真题及答案

上海2016年10月自考真题及答案

2016-10-09

上海2013年10月高等教育自学考试答案

上海2013年10月高等教育自学考试答案

2013-09-18

上海2013年10月自考试题

上海2013年10月自考试题

2013-09-18

上海2013年10月自考试题及答案

上海2013年10月自考试题及答案

2013-09-18

上海2013年10月自学考试答案

上海2013年10月自学考试答案

2013-09-18

上海2013年10月自学考试试题

上海2013年10月自学考试试题

2013-09-18

上海2013年10月自学考试试题及答案

上海2013年10月自学考试试题及答案

2013-09-18

上海2013年10月自考答案

上海2013年10月自考答案

2013-09-18

上海2013年10月自考真题

上海2013年10月自考真题

2013-09-18

上海2013年10月自考真题及答案

上海2013年10月自考真题及答案

2013-09-18

2001年4月份上海市高等教育自学考试旅游法规试卷4

2001年4月份上海市高等教育自学考试旅游法规试卷4

2009-03-21

2001年4月份上海市高等教育自学考试旅游法规试卷3

2001年4月份上海市高等教育自学考试旅游法规试卷3

2009-03-21

2001年4月份上海市高等教育自学考试旅游法规试卷2

2001年4月份上海市高等教育自学考试旅游法规试卷2

2009-03-21

2001年4月份上海市高等教育自学考试旅游法规试卷1

2001年4月份上海市高等教育自学考试旅游法规试卷1

2009-03-21

2001年4月份上海市高等教育自学考试饭店管理概论试卷4

2001年4月份上海市高等教育自学考试饭店管理概论试卷4

2009-03-19

2001年4月份上海市高等教育自学考试饭店管理概论试卷3

2001年4月份上海市高等教育自学考试饭店管理概论试卷3

2009-03-19

2001年4月份上海市高等教育自学考试饭店管理概论试卷2

2001年4月份上海市高等教育自学考试饭店管理概论试卷2

2009-03-19

2001年4月份上海市高等教育自学考试饭店管理概论试卷1

2001年4月份上海市高等教育自学考试饭店管理概论试卷1

2009-03-19

2001年4月旅游与饭店会计试卷(上海)4

2001年4月旅游与饭店会计试卷(上海)4

2009-03-19

2001年4月旅游与饭店会计试卷(上海)3

2001年4月旅游与饭店会计试卷(上海)3

2009-03-19

2001年4月旅游与饭店会计试卷(上海)2

2001年4月旅游与饭店会计试卷(上海)2

2009-03-19

2001年4月旅游与饭店会计试卷(上海)1

2001年4月旅游与饭店会计试卷(上海)1

2009-03-19

2001年4月份上海市高等教育自学考试旅游与饭店会计试卷3

2001年4月份上海市高等教育自学考试旅游与饭店会计试卷3

2009-03-19

2001年4月份上海市高等教育自学考试旅游与饭店会计试卷2

2001年4月份上海市高等教育自学考试旅游与饭店会计试卷2

2009-03-19

2001年4月份上海市高等教育自学考试旅游与饭店会计试卷1

2001年4月份上海市高等教育自学考试旅游与饭店会计试卷1

2009-03-19

2001年4月自考旅游企业投资与管理试卷(上海)5

2001年4月自考旅游企业投资与管理试卷(上海)5

2009-03-19

更多推荐