
考生志愿是考生本人升学意愿的真实表达,是投档及录取的重要依据。考生须本人填报志愿,并对所填报的志愿负责。为帮助考生了解高职单招志愿填报的规定和方法流程,我们编写了“2026年河北省高职单招志愿填报须知”,供考生填报志愿时参考。
一、志愿填报时间如何安排?
集中志愿填报时间:4月13日9时至16日17时。
第征集志愿填报时间:4月19日14时至20日12时。
第二次征集志愿填报时间:4月22日9时至17时。
(每日0时至6时进行系统维护,不能登录系统)
二、高职单招志愿如何设置?和往年相比有什么变化?
为进一步提高考生志愿满意度,促进高校强化专业建设,参照新高考模式,从2026年起,我省高职单招实行“专业(类)+学校”平行志愿,1个“专业(类)+学校”为1个志愿,设1次集中志愿和2次征集志愿,考生每次可在本人所报考的考试类(专业类)中选报96个“专业(类)+学校”志愿,不得跨类填报。
和往年相比,今年高职单招志愿填报主要有以下变化:
一是填报的基本单位发生了变化。志愿填报由以“学校”为单位,变为以“专业(类)+学校”为单位,即一所院校一
个招生专业(类)为一个志愿。比如原来志愿模式下,要报考河北机电职业技术学院的电气自动化技术、机电一体化技术、机械设计与制造3个专业,只需填报在河北机电职业技术学院1个志愿单位下即可,新的志愿模式下,则需要填报河北机电职业技术学院+电气自动化技术、河北机电职业技术学院+机电一体化技术、河北机电职业技术学院+机械设计与制造3个志愿单位。
二是志愿数量和征集志愿次数发生了变化。今年“专业(类)+学校”志愿模式下,考生每次填报志愿,可在本人所报考考试类中多填报96个志愿。征集志愿次数由1次增加为2次,更好满足考生志愿填报需求。
三是不再设专业服从调剂选项。以前的志愿模式下,部分考生因不服从院校的专业调剂,而被投档院校退档。“专业(类)+学校”模式取消了专业调剂,考生不必担心被调剂到不喜欢的专业,也不用担心出现“因不服从专业调剂而退档”的情况。但需要注意的是,有些专业对色觉(色盲、色弱等)、视力、身高、体重等有特殊要求,考生即便被投档,高校也可能因考生不符合招生简章中的规定而退档。请考生务必认真查看高校招生简章,避免填报自身条件不符合专业要求的院校专业。
三、志愿填报流程是什么?
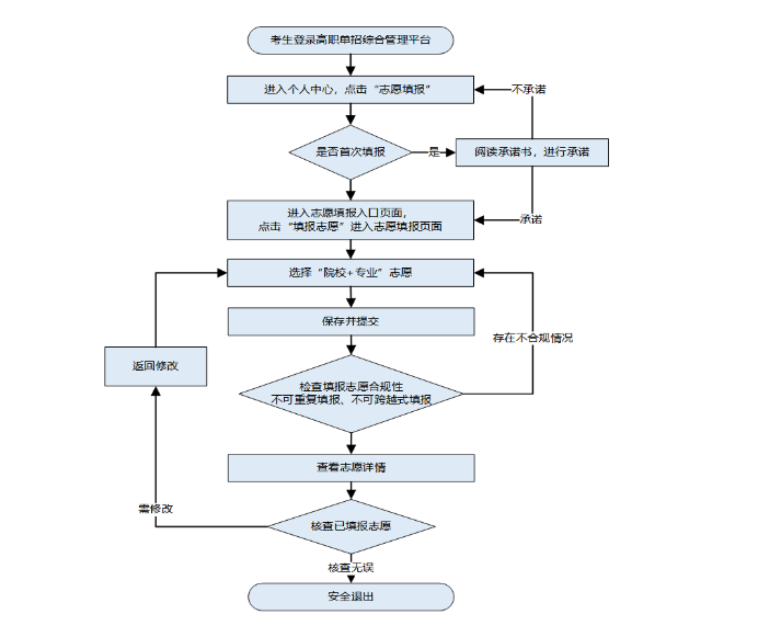
考生通过河北省教育考试院登录“高职单招综合管理平台”(或直接访问https://gzdz.hebeea.edu.cn),点击“志愿填报”进入志愿填报系统填报志愿。
志愿填报须使用电脑进行操作,不支持手机、平板等移动终端设备操作。建议使用Chrome、Edge、360、IE11及以上版本浏览器,其他类型及版本暂不支持。由于设备和浏览器类型及版本使用不当,造成的志愿填报错误等后果,责任由考生自负。志愿填报的基本流程如下,具体操作说明和志愿填报草表详见省教育考试院发布的“2026年河北省高职单招网上志愿填报模拟演练公告”。
1.考生打开“高职单招综合管理平台”,输入身份证号或考生号,以及密码和验证码登录系统,通过个人中心点击“志愿填报”按钮进行志愿填报。密码为高职单招报名时考生本人所设的密码。
2.考生首次进入志愿填报系统,必须进行诚信。考生点击“我”按钮后,系统跳转至志愿填报入口,点击“填报志愿”按钮进入志愿填报页面。
3.考生志愿选择完毕后,点击“保存并提交”按钮进行志愿保存和提交。志愿保存并提交时,所报志愿不能存在重复或跨越式填报情况,比如志愿序号1、2不能同时填报同一所院校的同一个专业;也不允许不填报序号1的志愿,而直接填报了序号2的志愿等,系统将会提示不能保存。
在填报截止时间前,考生可多次进行志愿修改,每次修改后要及时进行保存并提交,终以其网上后保存并提交成功的志愿为准。
4.考生填报志愿结束后,可在志愿填报入口页面,点击“查看已填报志愿”按钮,查看本人填报的志愿信息。

特别提醒:
1.志愿填报应由考生本人完成,切勿让他人代为填报,否则,造成的一切后果由考生承担。
2.考生应在规定时间内填报志愿,未在规定时间内填报志愿的,视为自动放弃。请考生尽早填报,避免因网络拥堵、断电等原因影响志愿填报。
3.考生填报志愿时须点击“保存并提交”按钮进行志愿保存和提交,未保存提交的志愿无效。志愿修改后,也须点击“保存并提交”按钮,如未点击,则修改无效,以上保存并提交的志愿为准。
4.多名考生使用同一台计算机填报志愿时,每位考生填报志愿后一定要安全退出,否则,后一位考生所填报的志愿信息可能会覆盖前面考生的志愿信息。同时还要注意,不要同时打开两个或两个以上填报页面,以免发生错误。
5.考生要高度重视密码的设置与保管,密码设置不要过于简单,更不要将密码告诉他人,以防被他人篡改志愿。如果忘记登录密码可进行密码重置。
四、忘记系统登录密码怎么办?
忘记密码的考生,可通过以下方式重置密码,重置后的初始密码为考生身份证号后8位。
1.报名点重置密码,考生本人携带身份证件到报名点,读取身份证,通过人脸识别后完成密码重置(各报名点咨询电话详见附件1);
2.考生自助重置密码;
3.微信重置密码,通过河北省教育考试院微信公众号自助重置密码。
上述密码重置方式均列在“河北省教育考试院高职单招综合管理平台”首页“用户登录”按钮下方,考生可点击相应链接,按指引完成密码重置。
特别提醒:
密码重置完成后,考生要及时登录河北省普通高校招生报名-信息查询系统(https://gk.hebeea.edu.cn)修改初始密码,再使用修改后的密码登录高职单招综合管理平台。考生务必牢记并妥善保管密码,避免因密码泄漏造成不良后果。
五、志愿填报前,考生需要了解哪些信息?
一是了解有关政策。考生可通过河北省教育考试院,查询《2026年河北省高职单招报考须知》和本志愿填报须知,了解今年高职单招有关政策,熟悉填报志愿的时间和流程、志愿设置、投档录取规则等。
二是查看招生计划。河北省教育考试院汇总了《2026年河北省普通高等职业教育单独考试招生计划》,内容主要包括学校名称、办学类型、学校代号、专业名称、专业代号、计划数、学制、学费和备注等。考生可通过省教育考试院查询,或者通过“河北省高职单招志愿填报智能参考系统”查询,也可查看订阅的2026年河北省高职单招招生计划册。
三是查阅院校的高职单招简章。主要内容包括高校全称、校址、层次、办学性质、身体条件等要求、录取规则、学费标准、联系电话、官方网站等内容。考生可登录高校官方网站查看高职单招招生简章或者向高校咨询(各高校咨询电话详见附件2)。
特别提醒:考生初步确定报考志愿后,一定要仔细阅读相关高校高职单招招生简章。如有的高校招生专业对身体条件(比如色觉、视力、身高、体重等)等有特殊要求,有的专业学费较高等,一般会在招生简章中予以明确,考生要按照院校招生专业有关要求填报志愿,避免因身体条件不符合要求等原因影响录取。
四是院校网站公布的信息。考生通过高校网站可了解高校基本情况、地理位置、专业设置、往年录取情况、培养方向、就业情况等方面信息。
五是普通高等学校招生体检工作指导意见。体检工作指导意见规定了对患有某些疾病或有生理缺陷者不宜报考的专业。考生身体条件以高考体检表记载为准。考生应认真查看本人高考体检结果通知单,体检结果通知单根据考生体检情况,结合教育部《普通高等学校招生体检工作指导意见》,给出了考生填报志愿的特别提示,并在高职单招志愿填报页面进行了弹窗提醒,请考生认真阅读,并结合高校招生简章,避开自己不宜报考的专业。
六是往年高职单招成绩统计表及各专业录取情况。河北省教育考试院公布了2026年高职单招各类考生成绩统计表,考生可在填报志愿时参考。考生还可通过省教育考试院“考试项目”下的“普通高考”栏目“往年数据”菜单栏下查询往年高职单招各类成绩统计表。此外,省教育考试院汇总整理了2024年、2025年各类各院校各专业的录取情况,供考生填报志愿作参考(详见附件3、4)。
七是高职单招志愿填报智能参考系统。为帮助考生解决志愿填报的困惑,省教育考试院专门研发了“河北省高职单招志愿填报智能参考系统”,免费提供考生使用。智能参考系统服务涵盖了高职单招计划的智能检索、志愿推荐、院校及专业查询等三大功能和若干辅助功能。将于高职单招志愿填报前,通过省教育考试院发布。
六、高职单招招生计划如何查询?
2026年高职单招招生计划,采取面向普通高中毕业生计划和面向中职毕业生计划分开编列的方式。其中,面向普通高中毕业生的计划和面向退役士兵的计划分为考试一类到考试十类等10个考试类,考试八类还细分为考试八类音乐类、舞蹈及表演类、美术类、文化服务类4个细分类;面向中职毕业生的计划分为建筑类、机械类、农林类等10个专业类。
考生可通过下列方式查询2026年高职单招各类招生计划:
1.通过河北省教育考试院查询;
2.通过“河北省高职单招志愿填报智能参考系统”查询;
3.查询高职单招院校公布的招生简章、招生计划,或者直接向相关院校咨询;
4.查看订阅的2026年河北省高职单招招生计划册。
特别提醒:
一是考生须在本人前期报名、考试的相应考试类(专业类)招生计划中选择院校专业填报志愿,不得跨类填报。
二是考生在志愿填报系统中所填的院校代号、专业代号等内容,均以《2026年河北省普通高等职业教育单独考试招生计划》所公布的为准。未经省教育考试院公布的招生高校和计划,一律不安排在我省高职单招中招生。
三是招生计划中部分院校专业后注明了专业的身体条件等招生要求,也有部分院校专业没有注明,但是不代表没有要求,请考生填报志愿前务必查询院校招生简章或向院校咨询。
四是部分招生院校专业收费较高,请考生依据自身情况慎重报考;部分招生院校专业未注明具体收费标准,正在物价部门审批中,请考生填报志愿前向院校咨询。
七、什么是“河北省高职单招志愿填报智能参考系统”,有哪些功能?
今年我省高职单招志愿填报模式调整为“专业(类)+学校”,为帮助高职单招考生和家长解决志愿填报期间的困惑,省教育考试院对“河北省高职单招志愿填报智能参考系统”(以下简称参考系统)进行了优化调整,将于高职单招正式志愿填报时开放,免费提供给全省高职单招考生使用。考生可通过河北省教育考试院或者河北招生考试信息服务网(http://www.hebeeb.com)登录智能参考系统,或者直接输入网址https://gzdz.hbzyck.com进行登录,系统用户名为考生号,初始密码为考生身份证号码后六位。系统详细功能介绍、使用方法等信息,考生可通过河北省教育考试院、微信公众号及河北招生考试信息服务网查看。
参考系统服务涵盖了高职单招计划的智能检索、志愿推荐、院校及专业查询等三大功能和若干辅助功能。考生只需输入高职单招考试成绩和考试类别,参考系统就可按照冲、稳、保的顺序推荐符合考生情况的志愿,考生可根据个人意愿,自己设置省份、城市、学校层次、学校名称、专业名称等筛选条件,进一步筛选意向志愿。考生也可通过参考系统查询各学校招生计划,合理安排意向志愿。
特别提醒:智能参考系统并非正式志愿填报系统,系统推荐方案仅供参考。在正式志愿填报时间段内,考生应通过河北省教育考试院登录高职单招综合管理平台填报志愿。
河北省教育考试院从未授权或委托任何第三方机构或个人制作发放智能参考系统使用卡,使用该系统不收取任何人任何费用。
八、填报“专业(类)+学校”平行志愿的基本方法是什么?
一是认真阅读2026年高职单招计划。包括院校名称及代号、专业名称及代号、办学性质、学制、学费、计划数等。
二是确定填报志愿意向。考生结合自身兴趣、家庭条件、地域偏好、身体状况等因素,选择一些自己中意的、与自己成绩位次大致匹配的院校专业。
三是查阅高校招生简章。考生筛选出拟报考院校专业后,认真查阅这些院校的招生简章。如:院校基本情况、专业设置、录取规则、对身体条件的要求、学费标准等信息。
四是分析研究相关数据。考生根据其所报考试类(专业类)中的分数和位次对初选的院校专业进行筛选,分析往年院校专业所在考试类的录取分数所对应的位次,并结合招生计划数量情况,综合确定适合自己的院校专业。
五是选择足够多的志愿。对初选志愿进行筛选后,按照“冲一冲、稳一稳、保一保”的策略,分三个梯度初步确定足够数量的院校专业作为拟报志愿。每次多可填报96个志愿,建议考生尽量填满所有志愿,多一个志愿,就多录取机会。
六是合理安排志愿顺序。根据自己的成绩合理定位,志愿之间要有合理梯度,不宜全部填报高分段,也不必全部填报低分段志愿,可以将自己分数优势不大却很喜欢的志愿放在前列“冲一冲”,具有一定分数优势也较喜欢的志愿放在中间“稳一稳”,分数优势较大且有把握的志愿放在后“保一保”。
提醒考生注意:“专业(类)+学校”平行志愿模式不再设专业服从调剂选项,考生不必担心被调剂到不喜欢的专业,也不用担心出现“因不服从专业调剂而退档”的情况。但需要特别注意,“专业(类)+学校”平行志愿模式下,投档到高校并不意味着万无一失,考生填报志愿前一定要认真阅读高校招生简章及招生计划,比如,部分专业对身高、体重、视力、色觉等身体条件有要求,考生应根据自身实际合理填报,避免因不符合高校有关要求被退档。
九、对平行志愿投档认识的误区有哪些?
误区一:可以一档多投。在录取中,平行志愿是一个志愿多个院校专业,只能一档一投。因此,投档时按一个志愿对待,也就是说,每次录取时,无论所填报志愿中有几个专业符合投档要求,只能投档到排在前面的一个专业,一旦投档,其他志愿均失去效用。
误区二:可以多次投档。考生填报的所有平行志愿中,多只能投档,投档到某院校的某个专业。考生如因某种原因被前面投档的院校专业退档,就不能再投档到志愿顺序排在后面的院校专业,只能参加征集志愿。
误区三:平行志愿没有先后顺序。平行志愿所填的多个院校专业对考生个人来说是有先后顺序的。投档时,计算机根据考生填报志愿顺序依次检索,只会投档到排序在前的符合投档条件的志愿,即使排在后面的多个志愿符合投档条件,也不会再投档了。
十、高职单招录取如何使用优惠加分?
对具备高考优惠加分资格且已审核通过并公示的考生,在其高职单招成绩总分基础上增加分值投档,由高校审查决定是否录取。其中,具备我省农村独生子女加分项目资格的考生,加分范围只适用于河北省高校省内招生。
根据国家规定,对于同时符合多种加分条件的考生,投档时,报考省外院校的使用国家加分高一项,报考河北省院校的使用国家加分与省内加分中高一项。具体加分项目和分值如下:
1.国家加分项目
①少数民族自治县(含民族县)的少数民族考生增加10分。
②归侨、归侨子女、华侨子女和台湾省籍(含台湾户籍)考生增加10分。
③自主就业退役士兵增加10分。
④烈士子女增加20分。
⑤在服役期间荣立二等功以上或被战区(原大军区)以上单位授予荣誉称号的退役军人增加20分。
2.河北省地方加分项目
河北省户籍的农村独生子女考生加分范围只适用于我省高校省内招生,可在考生高职单招考试总分基础上增加10分投档。
根据《河北省教育厅等六部门印发<关于进一步深化高考加分改革工作的实施方案>的通知》精神,2016年1月1日(含)以后出生的农村户口独生子女考生参加高考,不再享受加分。
十一、高职单招平行志愿如何投档?
高职单招实行“专业(类)+学校”平行志愿,投档原则为“分数优先、遵循志愿、投档、不再补档”,即将各考试类(专业类)录取控制分数线上未录取的有志愿考生,结合高校要求,依据高校各专业招生计划,按各类考生高职单招考试总成绩(含政策性加分)从高分到低分排序,遵循考生的志愿顺序依次投档,由高校择优录取。
具体地讲,就是先从各类排在第一位的考生开始,计算机根据该生填报的1、2、3、4、5……等多个平行志愿,从第1个志愿开始依次检索,如果第1个志愿有空额就投档,如已满额,则检索第2个志愿,依此类推。一旦投档,该生后面的志愿即失效。然后再检索排在第二位的考生……直到所有计划满额或者没有符合投档条件的考生为止。如果某一考生填报的所有志愿都不符合投档条件,则不能被投档。
特别强调的是,考生每次填报的多所平行志愿中,无论有几个志愿达到投档分数线,只要按投档规则投到其中一个志愿,即享受了平行志愿的投档机会,就不能再投档到其他志愿。考生被某志愿投档后,若因分数、身体条件等原因被退档,也不能再投档到填报的其他志愿。
十二、投档时,同分考生如何排序?
投档时,当遇到多名考生总成绩(含政策性加分)相同时:
报考面向普通高中毕业生计划的考生:先按职业技能考试总分由高到低进行排序;职业技能考试总分仍相同的,由高到低依次比较“语文、数学、专业基础、职业适应性测试”单科成绩进行投档,如果所有单科成绩均相同,则全部投档,是否录取由高校决定;
报考面向中职毕业生计划的考生:先按职业技能考试总分由高到低进行排序;职业技能考试总分仍相同的,由高到低依次比较“语文、数学、专业能力测试、技术技能测试”单科成绩进行投档,如果所有单科成绩均相同,则全部投档,是否录取由高校决定;
报考面向退役士兵计划的考生:由高到低依次比较“专业基础、职业适应性测试”单科成绩进行投档,如果均相同,则全部投档,是否录取由高校决定。
特别提醒:高校按向社会公布的招生简章中的录取规则进行录取。对思想政治品德考核合格、身体健康状况符合相关专业培养要求、投档成绩达到录取控制分数线并符合学校调档要求的考生,是否录取由高校自行确定,考生身体条件以高考体检表记载为准,没有高考体检信息的考生,投档后是否录取由高校决定。高校负责对已投档但未被录取考生的退档原因作出解释。高校不得超计划录取。
十三、征集计划如何形成?
征集计划是集中志愿或第征集志愿录取结束后的院校专业缺额和新增计划,由三部分组成:一是部分院校专业因生源不足未录取满额,产生缺额;二是部分院校专业因考生身体条件不符合专业要求等原因被退档,形成缺额;三是集中志愿或第征集志愿投档后,又有部分院校专业新增计划。
集中志愿未录取的考生,可按规定时间填报第征集志愿,如第征集志愿未录取,还可填报第二次征集志愿。
十四、录取结果怎么查询?
4月19日14时后,考生可通过河北省教育考试院网站登录“高职单招综合管理平台”查询集中志愿录取结果。
4月22日9时后,填报第征集志愿的考生可通过“高职单招综合管理平台”查询录取结果。
4月24日9时后,填报第二次征集志愿的考生可通过“高职单招综合管理平台”查询录取结果。
考生也可向报考院校查询录取结果,终结果以录取通知书为准。
特别提醒:已被高职单招录取的考生,不再参加当年我省普通高校招生统一考试(含普通高中学业水平选择性考试)或对口升学考试及录取;未被高职单招录取的考生,还可以参加普通高校招生统一考试(含普通高中学业水平选择性考试)或对口升学文化考试,但须在4月下旬规定时间内参加高考选科交费。
十五、如何识别和防范招生诈骗行为?
常见招生诈骗行为有以下几种形式,在此提醒广大考生和家长加以防范。
谎称“专家”利用“内部数据”收取天价志愿辅导费用。单招报志愿阶段,有不法中介或网站宣称掌握内部数据,能够“精准定位院校”,并假冒所谓志愿填报专家身份,声称“百分百保上”“一分不浪费”,以此收取高额费用。
编造所谓“内部指标”“机动计划”的谎言进行诈骗。一些不法分子往往利用家长望子成龙的心态,假冒高校招生人员、校领导亲戚等,谎称手中掌握高校“内部指标”“机动计划”“降分补录”等实施诈骗。
故意混淆教育形式进行诈骗。一些不法分子或中介故意混淆普通高等学历教育与其他教育形式之间的区别,以自考助学班、网络教育班、合作办学等入学通知书蒙骗考生及家长。部分办学机构打着普通高等学历教育的幌子,实际招收其他教育形式的学员。
伪造录取通知书,骗取钱财。冒充高校招生办工作人员,向考生寄送伪造的录取通知书,发送相关的录取短信,甚至伪造虚假的招生网站,诱骗考生将学杂费打入指定的银行账号,或是以其他理由获取个人隐私信息,进而骗取钱财。
谎称申领“助学金”需先交押金。不法分子通过非法途径获取考生身份信息后,假冒教育部门工作人员的身份,以符合“奖学金”或“助学金”资格为由,骗取押金或手续费。
特别提醒:
1.考生在填报高职单招志愿时,应综合参考教育考试机构、有关高校提供的官方信息,不要相信不法机构或个人声称的“内部消息”,自主合理填报志愿。要通过教育考试机构、高校官方网站等渠道获取招生计划及录取等信息,切勿相信一些非官方的网站、机构或者个人,谨防上当受骗。
2.高职单招录取是按照国家政策、院校招生简章、考生的分数和志愿,通过网上录取系统进行的,经省教育考试院审核后报教育部备案。未经省教育考试院办理录取手续的考生,教育部将一律不予学籍学历电子注册。
3.高职单招录取具有严格规范的录取程序和监督机制,未完成的招生计划,须通过公开征集志愿录取,不存在所谓的“花钱补录”,不存在公布的招生计划以外的所谓的“内部指标”。高职单招录取不会产生任何附加费用,凡是需要收取保证金、录取费、指标费的,一律不能相信。
4.我省未授权任何单位或个人从事招生中介服务。
5.考生和家长应认准“”标识,通过省教育考试院官方网站和相关高校官方网站确认录取信息,收到录取通知信息要注意甄别,切勿打开来源不明的网站链接,切勿在未核实账号真伪的情况下轻易转账。
6.做好个人信息防护,谨防志愿被篡改。以往有的考生委托学校或他人代为填报志愿,将自己的考生号、登录密码等信息透露给他人,录取时发现与本人设想相去甚远,想修改志愿但密码已被他人篡改。为维护考生本人利益,请提高防范意识,妥善保管好身份证号、考生号、密码等个人信息,不要泄露给他人,防止志愿被篡改,更不要委托他人填报,否则后果考生自负。
附件:
保定市2026年高职单招咨询电话
沧州市2026年高职单招咨询电话
承德市2026年高职单招咨询电话
定州市2026年高职单招咨询电话
邯郸市2026年高职单招咨询电话
衡水市2026年高职单招咨询电话
华北油田2026年高职单招咨询电话
廊坊市2026年高职单招咨询电话
秦皇岛市2026年高职单招咨询电话
石家庄2026年高职单招咨询电话
唐山市2026年高职单招咨询电话
辛集市2026年高职单招咨询电话
邢台市2026年高职单招咨询电话
雄安新区2026年高职单招咨询电话
张家口2026年高职单招咨询电话
2.各高职单招院校咨询服务站咨询电话
3.2024年高职单招各类各院校专业录取情况统计表
4.2025年高职单招各类各院校专业录取情况统计表
京公网安备 11010802026788号