首页>公务员考试>导航 > 最新信息 >西藏

西藏2026年高校毕业生公开考录公务员笔试区外考点信息及考试时间公告

2025-12-24 10:00:00 来源:西藏自治区人力资源和社会保障厅
【导语】®忧考网从西藏自治区人力资源和社会保障厅获悉,西藏2026年高校毕业生公开考录公务员笔试区外考点信息及考试时间公告已公布,考试时间为2025年12月27日-28日,具体详情如下:



image.png


  广大考生:

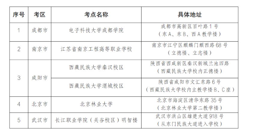
  西藏自治区2026年高校毕业生公开考录公务员笔试于12月27日-28日举行,为方便各位考生参加考试,现将区外考点信息公告如下,请各位考生提前合理规划行程,关注当地天气状况,按时顺利参加考试。


image.png

公务员考试西藏相关推荐
推荐阅读
网站首页 网站地图 返回顶部
无忧考网移动版
京公网安备 11010802026788号