
各位报考人员:
根据《天津市初级注册安全工程师职业资格考试实施细则》(津应急规 〔2023〕1号)文件精神,现将我市2025年度考试报名等有关事项通知如下:
一、考试时间及科目
2025年11月15日
上午:9:00—11:00 安全生产法律法规
下午:14:00—16:30 安全生产实务
天津市初级注册安全工程师职业资格考试设《安全生产法律法规》《安全生产实务》2个科目,其中《安全生产法律法规》为公共科目,《安全生产实务》为专业科目。《安全生产实务》分为金属非金属矿山安全、化工安全、金属冶炼安全、建筑施工安全、道路运输安全和其他安全(不包括消防安全)共6个专业,报考人员在报名时可根据报考条件和实际工作需要选择其一。
《各专业类别初级注册安全工程师执业行业界定表》,详见附件1。
二、报名时间及方式
报名时间为2025年10月10日0:00至10月19日24:00。考试采取网络报名方式,请报考人员登录天津市人才考评中心网上报名服务平台(以下简称“报名服务平台”,网址为http://47.99.242.51/tip)进行报名。报考人员须在规定时间内完成报名,逾期无法进行报名。
三、报名条件
凡遵守中华人民共和国宪法、法律、法规,具有良好的业务素质和道德品行,具备下列条件之一的,可以申请参加天津市初级注册安全工程师职业资格考试:
1.具有安全工程及相关专业中专学历,从事安全生产业务满4年;或具有其他专业中专学历,从事安全生产业务满5年。
2.具有安全工程及相关专业大学专科学历,从事安全生产业务满2年;或具有其他专业大学专科学历,从事安全生产业务满3年。
3.具有大学本科及以上学历,从事安全生产业务。
上述报考条件中有关学历要求是指经国家教育行政部门承认的正规学历;全日制学历报考人员未毕业期间经历不计入相关专业年限。从事安全生产业务工作年限可累计,计算截止日期为2025年12月31日。安全工程及相关专业参考目录详见附件2。
四、报名审核及缴费
(一)报名原则
天津市初级注册安全工程师职业资格考试报名推行证明事项告知承诺制。
(二)报名步骤
1.注册信息
报考人员本人登录报名服务平台,按照要求注册,完善个人信息。已注册的报考人员不需要重新注册。
2.网上填报,诚信承诺
报考人员在报名服务平台填报相关信息后,及时上传符合报考条件的相关证书等资料,进行网上资格审核,审核工作由市应急管理局、市住房城乡建设委、市交通运输委负责。报考人员重新上传的相关证书等资料24小时内最多只允许提交三次。
报考人员必须确保上传的相关证书等资料真实、准确、有效,因提供虚假材料出现的一切后果由报考人员本人承担。
报考人员承诺后,在核查或者日常监管中发现其不符合考试报名条件的,考试报名无效,已交费用不予退还;取得成绩的,当次全部科目考试成绩无效;取得资格证书或者成绩证明的,资格证书或者成绩证明无效。
凡有提供虚假证明材料或者以其他不正当手段取得相应资格证书或者成绩证明等严重违纪违规行为的,按照《专业技术人员资格考试违纪违规行为处理规定》(中华人民共和国人力资源和社会保障部令第31号)等规定处理,包括将违纪违规行为记入专业技术人员资格考试诚信档案库,纳入全国信用信息共享平台,向用人单位及社会提供查询,通知报考人员所在单位,并视情况向社会公布等。报考人员涉嫌违法犯罪的,依法移送司法机关处理。
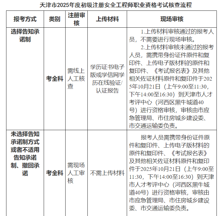
3.核查流程

备注:(1)2025年10月10日0:00至10月19日24:00登录报名服务平台上传相关资料电子版,审核部门将于2025年10月11日9:00开始对上传材料进行审核。
(2)报考人员修改提交有关报考信息请在报名时间结束前完成,报名时间结束后修改报考信息不能再次提交。
(3)现场审核本人不能到场委托他人的,请携带经委托双方签字的委托书、双方身份证件,以及现场审核所需其他材料。
4.网上缴费
(1)缴费时间
全部审核通过的报考人员请于2025年10月17日9:00至10月23日16:00登录报名服务平台缴纳考务费,否则报名无效。报考人员须在规定时间内缴费,逾期无法补缴。
(2)考试费用
根据《市发展改革委市财政局关于核定新闻记.者职业资格等两项考试收费标准的通知》(津发改价管〔2023〕246号)文件精神,初级注册安全工程师职业资格考试费(公共科目)每人每科56元,初级注册安全工程师职业资格考试费(专业科目)每人每科64元。报考人员确认报名缴费后,已缴费用不予退还。
五、考试大纲
2025年度初级注册安全工程师职业资格考试大纲以《初级注册安全工程师职业资格考试大纲》为准,具体内容已在应急管理部网站公布。
(https://www.mem.gov.cn/gk/tzgg/tz/201905/t20190505_257190.shtml)
公共科目考试所涉安全生产地方性法规、市政府规章目录详见附件3。
六、准考证打印
应试人员可于2025年11月12日9:00至14日24:00登录报名服务平台下载打印准考证。
特别提示:应试人员必须同时携带准考证和身份证件(与报名时一致)参加考试,缺少任一证件不得参加考试。
七、考试成绩公布
(一)初级注册安全工程师职业资格考试成绩和合格标准将在上级主管部门批准同意后公布。应试人员可登录报名服务平台进行查询。
(二)考试成绩公布后,如应试人员对本人考试结果有疑问,可在考试成绩公布后30日内登录网址:http://ding.cjfx.cn/f/jdcomcns逐项填写并提交,逾期不再受理。成绩核查的具体要求可在天津市人力资源和社会保障局网站“天津人事考试”版块“办事服务”栏目查询。
成绩核查范围:根据《人力资源社会保障部办公厅关于印发〈专业技术人员职业资格考试考务工作规程〉的通知》(人社厅发〔2021〕18号)文件规定,应试人员对考试成绩有异议的,应在考试成绩公布之日起30天内,向省级人事考试机构提出成绩复查申请。成绩复查只限于答卷卷面分数合计和登录是否有误。成绩复查过程中,工作人员不得向应试人员或其委托人出示试卷、答卷、标准答案、视频监控等相关材料,法律、法规另有规定的除外。复查后的成绩为最终成绩。
(三)考试结束后采用技术手段甄别为雷同答卷的考试答卷,将给予考试成绩无效的处理。
八、考试合格证书领取
市人才考评中心在考试合格人员确定后开始证书制作工作。为满足广大报考人员需要,方便报考人员尽快取得证书,减少报考人员往返路程和排队等候,市人才考评中心与天津市邮政速递物流有限公司合作,开通天津市初级注册安全工程师职业资格证书邮政EMS寄递业务。报考人员可在考试合格标准公布后,登录“天津市人力资源和社会保障局-天津人事考试-通知公告”栏目查询有关事宜。
天津市初级注册安全工程师职业资格考试成绩实行2年为一个周期的滚动管理办法。参加全部2个科目的应试人员必须在连续的2个考试年度内通过全部科目,视为考试合格,方可取得初级注册安全工程师职业资格证书。
已取得某一专业类别初级注册安全工程师职业资格的人员,报名参加初级注册安全工程师其他专业类别考试的,可免试公共科目,必须在专业科目考试成绩合格后方可取得相应专业类别考试合格证书。
对违反考试工作纪律和有关规定的人员,按照国家专业技术人员资格考试违纪违规行为处理规定处理。
九、注意事项
(一)天津市初级注册安全工程师职业资格考试全部科目合格后,市人才考评中心将采用报考人员报名时上传的电子版照片,统一冲印,用于制作职业资格证书。
报考人员在上传照片时,应注意以下几点:
1.初次报考人员上传照片前,应下载照片处理工具(照片上传注意事项--点击下载照片处理工具),并使用该软件进行照片审核处理,只有通过审核并保存的报名照片才能被报名平台识别。报考人员应采用近期彩色半身白底1寸免冠正面证件照。
2.照片源文件必须是标准证件数字照片,JPG或JPEG格式,像素须大于295px*413px,大于20k。为保证照片清晰度,禁止将像素数量不满足要求的照片进行放大后使用。报考人员对照片质量负责,如因照片质量影响考试的,由报考人员本人负责。
(二)报考人员请正确选择考试级别。
未取得初级注册安全工程师职业资格的报考人员,请在“考全科”级别里选择应考科目;已取得某一专业类别初级注册安全工程师职业资格的人员,报名参加初级注册安全工程师其他专业类别考试的人员,请在“增报专业”级别里选择应考科目。
关于后续专业更改:考试成绩有效期内《安全生产实务》科目成绩不合格的报考人员,可以根据需要更改专业,《安全生产法律法规》科目合格成绩在有效期内继续有效;考试成绩有效期内《安全生产实务》科目成绩已合格,《安全生产法律法规》科目不合格的报考人员,若要保留《安全生产实务》成绩,不得更改报考专业。
(三)报考人员须使用激光或喷墨打印机打印报名表和准考证,同时须持有开通网上支付功能的银联银行卡,确保卡内有足够支付考试费的金额。
(四)为保证报名缴费顺利进行,建议报考人员使用360安全浏览器的模式进行缴费操作。为确保银行卡及个人信息安全,请尽量不要到网吧等公共场所进行网上报名和缴费。
(五)报考人员缴费成功后在报名服务平台中查询缴款码,访问天津市财政局(http://cz.tj.gov.cn)打印电子票据,具体方法为:选择“电子票据查验”模块,选择“缴款码查验”选项卡,输入20位的缴款码进行查验,在“票据查验结果”页面,下载并打印电子票据。
特别提示:因打印财政票据需采集报考人员工作单位信息,请报考人员在报名服务平台中准确填写“工作单位”栏目内容,缴费完成时,财政票据同步采集此项信息,无法修改财政票据上此项信息。
(六)报考人员注册手机号码如有变化,请及时登录报名服务平台,点击“我的信息”办理电话变更,如未及时变更,无法联系,后果由报考人员本人承担。报考人员同时须妥善保管好本人用户名及密码,如泄露给他人,导致个人信息外泄或不实、虚假承诺,相关后果由本人承担。
(七)请广大考生随时关注天津市人力资源和社会保障局网站“天津人事考试”版块“通知公告”栏目内的有关事宜和天津市人力资源和社会保障局微信公众号“天津人社”或“TJHRSS”,及时获取考试资讯。
(八)在报名过程中遇到问题,可阅读报名服务平台相关说明和天津市人力资源和社会保障局网站“天津人事考试”版块“办事服务”栏目内的《天津市专业技术人员资格考试报名考务问题解答》,也可拨打电话进行咨询。
考务咨询电话:12333
报名期间考务咨询邮箱:bmkwzx@163.com(请在邮件中写明要咨询的问题并留下个人联系方式)。
报名政策(条件)咨询电话:市应急管理局:28051867[金属非金属矿山安全专业、化工安全专业、金属冶炼安全专业、其他安全(不包括消防安全)专业];市住房城乡建设委:29669885(建筑施工安全专业);市交通运输委:85682089(道路运输安全专业)。(开通时间:2025年10月10日至10月23日上午8:30至11:30,下午14:00至17:00,周末和法定节假日除外)
银联咨询电话:95516
网上报名服务平台技术咨询电话:400-001-0370(工作日:上午8:30-12:00;下午13:30-17:30),或在“报名服务平台”首页右下方“技术支持”处扫码关注抖音获取技术支持(工作日:上午9:00-11:30;下午14:30-17:00)
2.安全工程及相关专业参考目录(中专及大学专科学历)
3.所涉安全生产地方性法规、市政府规章目录
京公网安备 11010802026788号