大学英语三级
首页
>
大学英语三级
>
导航
>
最新信息
>
广西
2025下半年广西大学英语三级B级考试时间:12月14日
2025-09-17 17:03:00
来源:广西招生考试院
【导语】
®
无
忧考网从广西招生考试院发布的《
2025下半年广西高校英语应用能力B级考试报名通知
》得知,2025下半年广西大学英语三级B级考试时间为12月14日,12月5日-12月14日打印准考证,具体详情如下:
考试时间:2025年12月14日15:00至17:00。
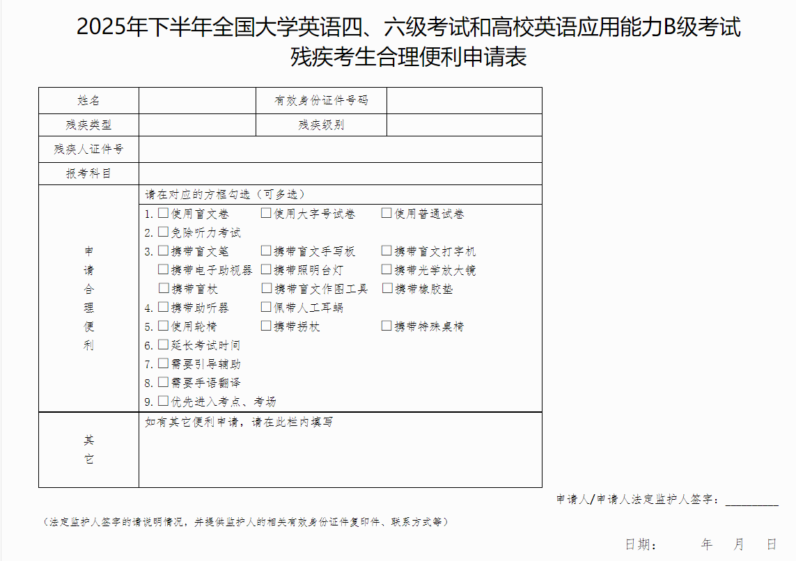
报名参加CET或英语B级考试并申请提供合理便利的残疾考生,应于9月17日前向所在高校提交《2025年下半年全国大学英语四、六级考试和高校英语应用能力B级考试残疾考生合理便利申请表》、有效身份证件和中华人民共和国残疾人证的复印件(或扫描件)等材料。如由法定监护人代办,还应提供法定监护人的有效身份证件复印件(或扫描件)及联系方式等。
点击进入>>>2025下半年广西大学英语三级B级准考证打印入口
大学英语三级广西相关推荐
2025下半年广西大学英语三级B级考试成绩查询入口:https://pretco.gxeea.cn:7500/
2025-09-17
2025下半年广西大学英语三级B级考试时间:12月14日
2025-09-17
2025下半年广西大学英语三级B级准考证打印时间及入口(12月5日-12月14日)
2025-09-17
2025下半年广西大学英语三级B级考试报名时间及报名须知公告
2025-09-17
2025下半年广西大学英语三级B级报名入口:https://pretco.gxeea.cn:7500/(已开通)
2025-09-17
2025下半年广西高校英语应用能力B级考试报名通知(大学英语三级考试9月12日起报考)
2025-09-03
广西2025上半年大学英语三级考试成绩查询入口:https://pretco.gxeea.cn:7500/
2025-03-13
广西2025上半年大学英语三级B级考试时间及科目(6月15日)
2025-03-13
推荐阅读
网站首页
网站地图
返回顶部
无忧考网移动版
京公网安备 11010802026788号