1.报名时间
网上报名时间:2025年7月22日10:00-7月28日24:00
考试报名费为90元/人。考生可在提交报名确认时,也可稍后继续缴费。报名时未一次性完成缴费流程的考生可登录网站进入个人工作室,点击“去交费”,继续完成缴费,缴费时间为提交报名的30分钟之内,订单超时未缴费,则订单自动取消。订单被取消后,考生可重新选择相关信息报考,一旦缴费成功,订单不予取消。考生缴费后,不予退还,且所缴考试费只供当次考试使用。
2.报名条件
高等学历继续教育专升本、高起本在籍学生。具体报名范围由学籍所在高校自行确定。
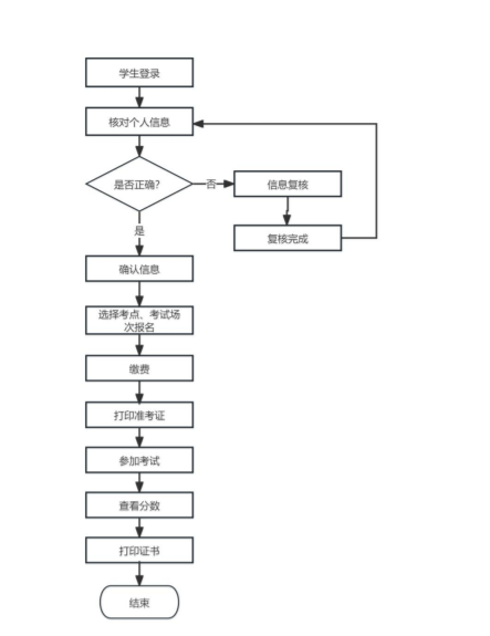
3.报名流程

4.报名入口

京公网安备 11010802026788号