
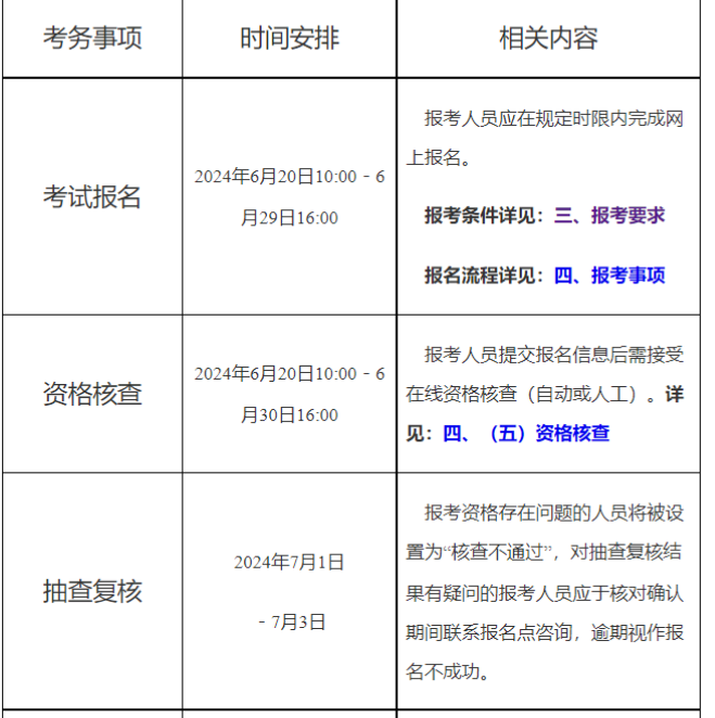
1.报名时间

2.报名条件
(一)报考对象1.考试实行属地化管理,具有本市户籍、或持有上海市居住证(在有效期内)、或在本市相关单位工作且近两年内在本市累计缴纳社会保险满12个月(截至报名结束前一个月)、或报名时本市社会保险处于正常缴费状态,并符合报考条件的人员,可在本市报名参加考试。
2.根据国家规定,符合报名条件的境外人员可以在内地工作地或居住地就近报名参加全国执业药师职业资格考试。
境外人员在报考时,应根据报名条件规定,提交本人身份证明(港澳台居民居住证或香港、澳门特区护照/身份证明、港澳居民来往内地通行证、台湾居民来往大陆通行证、外国人永久居留证/护照)、国务院教育行政部门认可的相应专业学历或学位证书(持内地高等学校毕业证书的,可以直接填报相关信息;持香港、澳门、台湾地区或者国外高等学校学历或者学位证书的,学历、学位证书须经教育部留学服务中心认证),以及从事相关专业工作年限的证明。
(二)报名条件
根据《国家药监局人力资源社会保障部关于印发执业药师职业资格制度规定和执业药师职业资格考试实施办法的通知》(国药监人〔2019〕12号)和《人力资源社会保障部关于降低或取消部分准入类职业资格考试工作年限要求有关事项的通知》(人社部发〔2022〕8号)规定,凡中华人民共和国公民和获准在我国境内就业的外籍人员,具备以下条件之一者,均可申请参加执业药师职业资格考试:
1.取得药学类、中药学类专业大专学历,在药学或中药学岗位工作满4年。
2.取得药学类、中药学类专业大学本科学历或学士学位,在药学或中药学岗位工作满2年。
3.取得药学类、中药学类专业第二学士学位、研究生班毕业或硕士学位,在药学或中药学岗位工作满1年。
4.取得药学类、中药学类专业博士学位。
5.取得药学类、中药学类相关专业相应学历或学位的人员,在药学或中药学岗位工作的年限相应增加1年。
报考条件中要求的“药学类、中药学类专业”,按照国务院学位委员会、教育部印发的《学位授予和人才培养学科目录设置与管理办法》《普通高等学校高等职业教育(专科)专业设置管理办法》和《学位授予和人才培养学科目录》《普通高等学校本科专业目录(2012年)》《普通高等学校高等职业教育(专科)专业目录(2015年)》等规定,对照学科目录来界定。
在本科及以上学历层次,“药学类专业”,包括药学、药物制剂、临床药学、药事管理、药物分析、药物化学、海洋药学;“中药学类专业”包括中药学、中药资源与开发、藏药学、蒙药学、中药制药、中草药栽培与鉴定。
在大专层次,“药学类、中药学类专业”包括药学、现代中药技术、中药(或中药学)、蒙药学、维药学、藏药学。
(三)免试部分科目条件
符合报考条件,按照国家有关规定取得药学或医学专业高级职称并在药学岗位工作的,可免试药学专业知识(一)、药学专业知识(二),只参加药事管理与法规、药学综合知识与技能两个科目的考试;取得中药学或中医学专业高级职称并在中药学岗位工作的,可免试中药学专业知识(一)、中药学专业知识(二),只参加药事管理与法规、中药学综合知识与技能两个科目的考试。此类人员网上报名时必须选择报考级别为“免二科”。
符合免试部分科目的报考人员,取得高级职称与在药学、中药学岗位工作两个条件须同时具备。高级职称的类别为从事药学或中药学岗位工作获得的药学、医学或医药学专业高级职称。从事医疗、预防、保健、医技、护理工作的主任(副主任)医师、主任(副主任)技师、主任(副主任)护师,从事高等院校教学、科研、管理工作的教授(副教授)等不符合免考两科的条件。高级职称应于报考截止日之前取得。
(四)补充说明
1.学历学位要求
报名条件中的学历或学位,是指国家承认的国民教育系列学历或学位,包括参加普通高等教育、成人高等教育、电大开放教育、网络远程教育、高等教育自学考试所取得的学历、学位,报考人员应完成学业并获得相关学历、学位证书(只取得肄业证书、结业证书不能报考)。境内高等教育学历学位信息无法通过报名系统在线自动核验的,须登录中国高等教育学生信息网(学信网)完成验证/认证。持香港、澳门、台湾地区或者国外院校学历或学位证书的,学历、学位证书须经教育部留学服务中心认证。因按有关机构规定,学历学位认证需要一定办理时间,请有参考意向的相关人员提前合理安排好验证/认证事宜,以免影响报名。
报考条件中的“第二学士学位”,是指根据《高等学校培养第二学士学位生的试行办法》((87)教计字105号),在大学本科毕业获得一个学士学位后,再攻读且取得的列入国家第二学士学位招生计划的学士学位,在层次上属于大学本科后教育。一个本科学习阶段跨专业选修课程获得的“双学位”或一个本科学习阶段获得中外合作办学授予的“双学位”“联合学位”,不属于第二学士学位。
2.工作年限计算
报考条件中“药学或中药学岗位工作”,限于执业药师注册管理办法规定的注册领域和执业范围内的工作,即药品生产企业、药品经营企业、医疗卫生机构中的药品质量管理工作和药学服务工作。医师的医疗、预防、保健工作,护士的护理工作,医药院校教学、科研、管理工作,化妆品销售工作,不等同于执业药师职业资格考试报考条件中规定的药学或中药学岗位工作。取得临床医学、中医学类、护理学类专业学历、学位的,如果从事药学或中药学岗位工作,且满足从事药学、中药学岗位工作年限要求,可申请参加执业药师职业资格考试;如果从事医疗、预防、保健等执业医师活动或从事护理工作,则不符合“从事药学、中药学专业技术工作”的报考要求。
报考条件中的专业岗位工作年限,是指报考人员取得药学、中药学专业及相关专业学历(学位)后全职从事药学、中药学专业岗位工作时间的总和。报考人员从事的非药学、非中药学工作时间不计算为专业岗位工作年限。未取得毕业证书前的实习经历不计入专业岗位工作年限。国外工作经历不计算为报考条件要求的专业岗位工作年限。工作年限计算截止日期为2024年12月31日。
取得药学、中药学及相关专业第一学历并参加工作,再以函授、自学考试、远程教育等后取得的药学、中药学及相关专业学历报考的,可累计取得第一学历至报考年度期间的实际药学、中药学岗位工作年限。超过半年的脱产学习时间不计算为专业岗位工作年限,脱产学习前后的实际专业岗位工作年限可累计。
3.报名入口

京公网安备 11010802026788号