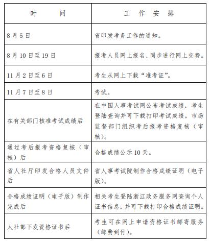
【导语】®无忧考网从浙江人事考试网获悉,2020年浙江注册计量师报考工作现已启动,报名时间:8月10日-19日,考试时间:11月7日、8日,更多事宜请参考阅读《考务通知》,官方公告原文如下:

各市及义乌市人事考试机构、各有关单位:根据人力资源和社会保障部人事考试中心《关于做好2020年度注册计量师资格考试考务工作的通知》(人考中心函〔2020〕22号)部署,以及《司法部关于印发开展证明事项告知承诺制试点工作方案的通知》(司法发通〔2019〕54号)精神,现将2020年度注册计量师资格考试考务工作有关事项通知如下:
一、考试时间、科目及考点
考试定于11月7日至8日进行,具体时间和科目为:
11月7日上午9:00-11:30
计量法律法规及综合知识(一级)
计量法律法规及综合知识(二级)
下午2:00-4:30
测量数据处理与计量专业实务(一级)
计量专业实务与案例分析(二级)
11月8日上午9:00—12:00
计量专业案例分析(一级)
考点设置在杭州,具体地点以准考证为准。
二、报考条件和获得证书(成绩合格证明)条件
凡中华人民共和国公民,香港、澳门居民,遵守国家法律、法规,恪守职业道德,并符合注册计量师资格考试相应报名条件的人员,均可申请参加相应级别注册计量师的考试。
(一)一级注册计量师资格考试报考条件。
1、取得理学类或工学类专业大学专科学历,工作满6年,其中从事计量技术工作满4年;
2、取得理学类或工学类专业大学本科学历,工作满4年,其中从事计量技术工作满3年;
3、取得理学类或工学类专业双学士学位或研究生班毕业,工作满3年,其中从事计量技术工作满2年;
4、取得理学类或工学类专业硕士学位,工作满2年,其中从事计量技术工作满1年;
5、取得理学类或工学类专业博士学位,从事计量技术工作3满1年;
6、取得其他类专业相应学历、学位的人员,其工作年限和从事计量技术工作年限相应增加1年。
(二)一级注册计量师免试部分科目条件。
已取得工程系列或自然科学研究系列高级职称的人员,参加一级注册计量师职业资格考试时,可免试《计量法律法规及综合知识》科目,只参加《测量数据处理与计量专业实务》《计量专业案例分析》科目考试。免试科目的人员须在连续2个考试年度内通过应试科目,方可取得一级注册计量师职业资格证书。
(三)二级注册计量师资格考试报考条件。取得中专及以上学历或学位,从事计量技术工作满1年。
(四)二级注册计量师免试部分科目条件。取得原各级质量技术监督部门颁发的《计量检定员证》的人员,参加二级注册计量师职业资格考试时,可免试《计量专业实务与案例分析》科目,只参加《计量法律法规及综合知识》科目考试。免试科目的人员须在1个考试年度内通过应试科目,方可取得二级注册计量师职业资格证书。
(五)报考条件中涉及专业工作时间期限的,均计算到报考当年年底。以后学历报考的,专业工作时间前后可以累加(脱产学习时间除外)。
报考条件咨询电话:0571-85022425。
三、获得证书(成绩合格证明)条件
参加一级注册计量师职业资格考试的人员,在连续3个考试年度内,参加各科目考试并合格,方可取得《中华人民共和国一级注册计量师资格证书》;参加二级注册计量师职业资格考试的人员,在连续2个考试年度内,参加各科目考试并合格,方可取得《中华人民共和国二级注册计量师资格证书》。同时,在省政务服务网公布以上相应成绩合格证明。
(一)一般情况的报考流程报考人员于8月10日至19日,通过登录浙江人事考试网(http://www.zjks.com)链接,或直接登陆中国人事考试网(http://www.cpta.com.cn/),按告知承诺制的有关要求,在网上直接完成报名和交费流程。
1.未注册(首次报考)的人员,应先如实注册个人信息(如姓名、学历学位、身份证号和手机号、电子邮箱等)。注册成功后,上传本人电子证件照(照片处理工具和方法见浙江人事考试网首页的“办事指南”栏目)。在线核验通过(一般24小时)后,报考人员再次登陆网报系统,在阅读《承诺制告知书》和《报考须知》后,再进入“报考信息录入界面”,进一步填报完善个人信息(如专业工作年限、所学专业、工作单位及地址、专业技术等级或职称等),并正确选择报考信息(如考试级别、科目、报名点等)。
2.已注册的报考人员,在登陆网报系统后,直接填报个人信息(如姓名、学历学位、身份证号和手机号、电子邮箱等),在线核验通过的(一般24小时后),再次登陆网报系统按以上流程完成报名(填报和选择的内容与步骤同上)
3.填报完相关信息后,系统生成《专业技术人员资格考试报名证明事项告知承诺制报考承诺书》电子文本,由报考人员本人签署并提交(不允许代为承诺)。承诺书电子文本可下载保存。
4.再次对报考信息进行认真检查,在确认所填报、选择和上传的信息准确无误后,再点击“确认”或下载打印“报名表”(打印的“报名表”无需单位审核和提交,供报考人员留存备查)。
5.在点击“确认”或下载打印“报名表”后,在线交纳考试费用,交费成功即为报考成功。交费时可用同一账户逐一为多人支付,但要注意一一对应报考人员交费,以免错交费和漏交费。在试卷预订后或属虚假承诺被取消报考资格的,已交费用不予退还。
(二)特殊情况的报考处理在报考过程中,如有以下特殊情况,按相应方法处理。
1.对于持中专、2002年以前大专以上学历、2008年以前学士以上学位、国(境)外学历学位报名的,无法在线核验,须上传相应学历学位证书的图片后,方可继续完成上述报考流程。
2.对于在资格考试中有违纪行为被记入诚信档案库还在记录期内的报考人员,不适用告知承诺制,须联系我院作出相应设置后,方可继续完成上述报考流程(同时须打印报名表并保存,用于成绩全部合格后到现场审查)。
3.对于使用我国居民身份证报名但信息在线核验未通过的,以及使用非我国居民身份证件无在线核验的,须联系我院查明情况处理。
(三)准考证打印和参加考试报考成功的考生可于11月2日至6日登录浙江人事考试网在线打印准考证,按准考证规定的时间、地点和要求参加考试。若发现准考证信息有误,应在考前联系我院处理。
(四)告知承诺报考注意事项
1.由于个人身份和学历信息提交在线核验,通常需经24小时后才能再次登陆报名系统报名,提醒各位报考人员要尽早报名,预留足够的报名时间。
2.报名期间,若发现报考信息有误,在未点击“确认”前,报考人员可点击“信息维护”自行进行修改。在点击“确认”或打印“报名表”后则不能再自行修改,若需修改须联系我院处理。
3.如属报考人员传错照片、填错个人信息(如姓名、身份证号、手机号)、选错报考信息(如考试级别、报名点)、未交费或错交费、不符合报考条件等原因,造成参加考试、答卷评阅、通信联络、资格复核、证书制发与使用受影响的,由报考人员自负7责任。省部属单位定义,请见浙江人事考试网首页的“办事指南”栏目。根据报名规则和疫情防控规定,要求报考人员在工作所在地或户籍地报考(即:网上所选“报名点”必须是工作所在地或户籍地)。
4.特别提示。报考流程中所有的设置或操作,均不属于考前报考资格认定,对于应试科目全部合格的考生,还须进行考后报考资格复核,经复核未通过的,合格成绩无效。另外,对于不适用告知承诺制的考生,以及复核部门认为上传的学历证书材料有疑问的考生,还须到现场审核。报考技术咨询电话:0571-88396764、88396765,传真88395085。
四、收费标准和交费方式
根据《人力资源社会保障部办公厅关于下发执业药师资格考试等18项专业技术人员资格考试考务费收费标准的通知》(人社厅函〔2015〕278号)和《浙江省物价局、财政厅关于调整我省职业资格考试费收费标准的通知》(浙价费〔2016〕71号)规定,考试收费标准为:一级注册计量师考试客观题科目每人每科70元、主观题科目每人每科75元,二级注册计量师考试每人每科70元。考生的缴款票据,在考试当日到考点指定教室领取或由监考人员发给。
五、考试题型和相关规定
《计量专业案例分析》(一级)科目试题为主观题,用黑色墨水笔、2B铅笔在专用答题卡指定的区域内作答,草稿纸由考试部门向考生提供,考后收回,其余4个科目试题均为客观题,用2B铅笔在答题卡上填涂作答,题本空白处可作草稿纸。
考生应考时,应携带黑色墨水笔、2B铅笔、橡皮、卷(削)笔刀、计算器(免套、无声、无文本编辑储存功能),一次性医用外科口罩。另可携带无声、无收发、无编辑储存功能的钟表。严禁将手机、具有收发和存储功能的电子设备、提包和资料等物品带至座位。
考生必须凭准考证和有效身份证件方可入场(两证缺一不可),过期、拍照和电子的证件,以及复印的身份证件不能使用。开考5分钟后禁止入场。严禁将试卷、答题卡和草稿纸以及考试信息带出或传出考场。严禁提前或超时答题。在答题前应仔细阅读题本封二和答题卡首页的“注意事项”或“作答须知”,用规定的笔具在相应的区域内涂写基本信息和作答,同时要检查题本和答题卡,如有质量等问题应当即举手报告。答题卡不得折叠和污损,也不得作与考试无关的标记。否则,若影响成绩后果由考生自负,涉及违纪的按相关规定处理。因考生答错位置或污损的答题卡不得更换。
为确保考试公平公正,将在考后实施雷同技术甄别,对雷同答卷将按考试成绩无效处理,提醒各位考生务必管好本人的作答信息,并诚信参考。为保留监考信息,考试过程全程监控。
六、考试大纲与考试用书
考试大纲以《一级注册计量师资格考试大纲(2009版)》《二级注册计量师资格考试大纲(2009版)》为准,有关考试用书事宜,请与中国计量测试学会联系。
七、成绩公布与考后报考资格复核(审核)
(一)考试成绩经国家相关部门确认后,在中国人事考试网上予以公布,届时考生可查询和下载打印考试成绩。
(二)考后报考资格复核(审核)工作由省市场监督管理部门组织实施,应试科目成绩全部通过的考生电子信息由我院提供(含部分考生上传的证件材料信息,以及不适用告知承诺制的考生信息)。负责报考资格复核(审核)的人员,只需对我院提供的电子信息进行线上复核。其中,对少数不适用告知承诺制,或对上传的材料有疑问,需进行现场审核的,具体审核时间、地点及所需提交的资料由市场监管部门确定,考生逾期不到现场审核的视为自动放弃考试成绩。请各位考生务必在网上报名时填写可联系的电话号码。
(三)对通过复核(审核)的考试成绩公示10天。在省人社厅印发合格人员文件后,制作成绩合格证明。届时,考生可登陆浙江政务服务网(www.zjzwfw.gov.cn)下载打印本人成绩合格证明。在人社部下发资格证书后,考生可在网上申请证书邮寄服务(邮费到付)。
(四)特别提示:在合格成绩公示期间,如有情况反映,在公示期满还未查实的,后续发文、制证等工作照常进行,但在任何时候(如发证、注册、职称评审等任何环节)查实或发现有不符合报考条件、不实承诺的,将依据“承诺书”中相关规定,作出合格成绩或证书(成绩证明)无效处理,后果由报考人员自负。考试成绩经人社部确认后,以及考后报考资格审查的时间、地点和所需材料等事项经省市场监管部门确定后,一并在浙江人事考试网上予以公布。届时,请各位考生注意查看,并请成绩合格考生做好考后报考资格审查的准备工作。
八、有关要求
各市人事考试机构和市场监管部门相关单位务必高度重视,密切配合,认真做好各个环节的考务工作(具体计划见附件)。
(一)要做好新冠疫情防控工作。严格执行疫情防控有关规定,“资格考试考点防疫方案”和“资格考试考生防疫须知”(随疫情变化动态更新),发布在浙江人事考试网“办事指南”栏目,请相关考生在考前14天以上登录查看,考前做好相关准备,考中做好配合工作。考务部门(考点单位)要针对防疫方案,落实好相应的防控措施。
(二)要做好考后报考资格复核(复审)工作。复核(复审)的信息,要确保完整和安全,并及时传送。需现场审核的人员,信息联络要到位,谨防遗漏。
(三)要做好考试服务和考风考纪管理工作。采取切实措施,努力创造安全、良好考试环境。同时,要加强考风考纪管理,下大力预防违纪违规行为发生,一经发现,将严格按照人社部第31号令处理。其中,对主观违纪的,还将记入资格考试诚信档案库,并在“信用中国(浙江)”网上公布,确保考试工作的公平公正和顺利实施。
附件:2020年注册计量师资格考试工作计划
京公网安备 11010802026788号