一级结构工程师报考条件
一级注册结构工程师资格考试由基础考试和专业考试两部分组成。通过基础考试的人员,从事结构工程设计或相关业务满规定年限,方可申请参加专业考试。
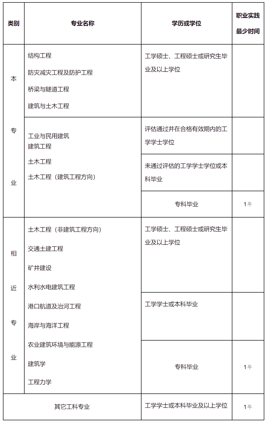
(一)一级注册结构工程师基础考试报考条件
1.具备下列条件的人员:
注:迟毕业年限以住建部注册中心网站公布的为准
2.1971年(含1971年)以后毕业,不具备规定学历的人员,从事建筑工程设计工作累计15年以上,且具备下列条件之一:
(1)作为专业负责人或主要设计人,完成建筑工程分类标准三级以上项目4项(全过程设计),其中二级以上项目不少于1项。
(2)作为专业负责人或主要设计人,完成中型工业建筑工程以上项目4项(全过程设计),其中大型项目不少于1项。
(二)一级注册结构工程师专业考试报考条件
1.具备下列条件的人员:
注:表中“Ⅰ类人员”指基础考试已经通过,继续申报专业考试的人员,Ⅱ类人员指符合免基础考试条件只参加专业考试的人员。“Ⅰ类人员”的迟毕业年限以住建部注册中心网站公布的为准。
环球网校优势
课程学习服务
多样化的教学方式:提供视频授课、在线直播、录播课程等多种教学方式,学员可以根据自己的学习习惯、时间安排和学习进度,自由选择适合自己的学习方式,提高学习的自主性和灵活性。
丰富的班次类型:针对不同学员的基础和需求,设置了精讲班、习题班、冲刺班等多种班次,学员可以根据自己的实际情况选择相应的班次,进行有针对性的学习和复习。
课程更新及时:随着考试大纲的变化和行业发展的需求,环球网校会及时对课程内容进行更新和优化,确保学员学到的是新、实用的知识,保证教学内容的时效性和准确性。
学习资料服务
课件与教材:为学员提供丰富的学习资料,如课件下载、电子教材等,帮助学员更好地进行复习和巩固知识。
模拟试题与真题:除了课程视频外,还提供模拟试题、历年真题等资料,以及学习工具,如在线测试、错题本等,帮助学员熟悉考试形式和题型,提高应试能力。
答疑服务
及时准确的答疑:网上设有各类课程答疑专区,学员在学习过程中遇到问题,可以随时向老师咨询,老师会及时给予准确的解答,帮助学员解决学习中的困惑,确保学习的连贯性和效果。
学习进度跟踪:平台能够记录学员的学习进度和学习情况,为学员提供学习进度跟踪和学习报告,让学员清楚地了解自己的学习状况,同时也方便教师根据学员的学习情况进行个性化的指导和督促。
学习指导与规划服务
个性化学习计划:有专属服务老师,会根据学员的学习情况,为学员制定个性化的学习计划,合理分配时间,让学员在有限的时间里学到更多知识。
专业学习建议:教师团队熟悉考试内容、考试形式以及命题规律,能够准确把握考试重点和难点,并传授实用的解题技巧和应试策略,为学员提供专业的学习建议。
增值服务
班主任督学:部分课程提供班主任督学服务,确保学员能够按时完成学习任务,保持学习效率。
阶段评测:通过阶段评测帮助学员了解自身学习进度和掌握情况,及时调整学习策略。
2025年结构工程师自学班课程

主讲老师
钱民刚
环球网校签约授课老师,主讲《建筑结构》、《公共基础》等课程;1983年获天津大学固体力学专业工学硕士学位;自1995年至今一直从事建筑师、勘察设计考试教学工作,是一位授课经验丰富的执业注册辅导讲师,逻辑思维严密的授课特点及质量赢得了广大学员好评!
沈磊
英国法学博士,硕导;法学、经管专业本科生、研究生讲授《民法》、《经济法》、《合同法》等课程,积累了丰富的课程讲授和考试辅导经验;讲课重点突出、系统全面、逻辑严密,赢得学生的广泛好评。
王硕男
王硕男国家注册建造师,结构工程师,经济师,安全工程师,造价工程师,监理工程师。实际主持并参与包括天安门城楼安全性鉴定与加固,尼泊尔杜巴广场九层神庙修复等国内外一线施工现场的项目管理工作,十余年积累了丰富经验。善于结合现场场景活学活用,总结归纳知识框架,帮助考生高效应考,深受广大学员的喜爱。
张永刚
张永刚,副教授,硕士生导师,博士毕业于南京大学电子科学与技术专业,2009年开始从事培训教学工作,教学经验丰富,能很好把握执业资格考试重点、难点,并很好地做到深入浅出、重点突出。
赵玉菊
赵玉菊,大学教授,硕士研究生,省评标专家。主讲注册电气工程师专业基础培训课程:《模拟电子技术》、《数字电子技术》; 在国企及高校都工作多年,实践经验及理论知识丰富、扎实。多年来与多家机构和企业合作,进行注册电气工程师考试培训。授课思路清晰、讲解透彻,善于提炼考试重点,总结答题技巧,深受学员好评。
京公网安备 11010802026788号