
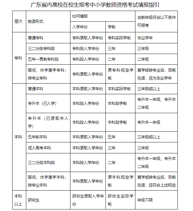
1.广东省内高校在校生报考该如何填报?有详细指引吗?
答:请参考下表。

2.填写个人信息后提交不成功怎么办?
答:教师资格考试是教育部教育考试院组织的全国统一考试,报名系统及服务器维护由教育部教育考试院安排部署,考试期间报名人数众多,可能会造成网络拥堵,建议考生错峰报考。
3.为什么有些已经关闭的考区又重新开放?
答:因各考区考位有限,在报名过程中如果发现报名人数过多,超出考区承受范围已达一定比例,则考区会临时关闭报名通道。待本考区已报名考生审核完毕,审核不通过的考位被释放出来后,如本考区仍有剩余考位,则重新开放本考区报名通道,接受考生报名。
4.提交报名信息后多久可以看到审核结果?
答:我省是教师资格考试报考大省,考生人数众多,且报名高峰期集中在报名第一天,审核工作量庞大,审核结果将于报名第一天14:00起陆续呈现,请考生予以理解,耐心等待。
5.填写报名信息后,提示身份证号已注册,怎么办?
答:身份证号已注册,可能因为个人信息泄露或者他人代报造成。如该身份证号注册的手机为本人使用,可凭此手机找回密码后登录系统修改个人信息;如非本人手机号码,可联系报名系统客服(联系方式见报名系统首页),请求更正本人注册手机号码。
6.审核不通过,提示相片不符合要求怎么办?
答:因报名时需对上传相片进行拖曳裁剪,考生须保证拖曳裁剪后的相片清晰度和大小均符合要求,在此基础上须再次提交报名申请。
7.户籍和居住证不在当地,可以选择当地的考区吗?
答:非在校生报考我省教师资格考试,须根据实际情况选择户籍所在地市或居住证申领地市报考,各考区均不接受外市考生报考。
8.提交报名信息后很久了还是“待审核”状态。
答:考生提交报名申请后,考区将对考生填报的个人信息进行核验,请考生保持注册登记的手机畅通,暂时关闭短信过滤功能,留意接收报名机构发出的短信。内地考生如接到省教育考试院发出的上传材料通知短信,请根据提示于规定时间内登录广东省中小学教师资格考试(笔试)上传材料平台(https://www.eeagd.edu.cn/jszgsh,以下简称“上传平台”),上传相应户籍或居住证材料。如未接到短信且本人报名信息至报名结束次日12:00仍处于“待审核”状态,请直接登录上传平台,上传相应户籍或居住证材料,并等待审核结果。港澳台考生提交报名信息后,无须等待短信通知,自行于报名结束次日17:00前登录上传平台,上传相应港澳台有效证件,上传的有效证件须与报名登记的证件一致。
9.按照短信要求上传证明材料了,人工审核也已经通过了,为什么报名系统还是显示审核不通过?
答:教师资格考试报名系统与上传平台属于不同系统,数据不能同步,考生在报名系统提交报名申请且信息核验失败后,上传平台将读取考生信息并等待考生上传材料,如果考生此时修改报名系统上的个人信息,将造成两个系统上的数据不一致,从而影响审核结果。请考生提交报名申请后,务必等待审核完成后再进行下一步操作。
10.港澳台考生怎么报考?
答:港澳台考生凭指定的有效证件(港澳台居民居住证、港澳居民来往内地通行证、五年有效期台湾居民来往大陆通行证)报考教师资格考试,可根据实际情况选择省内任一考区。入场考试时,需提供与报名登记相一致的有效证件。
11.深汕特别合作区考生该选择深圳还是选择汕尾报考?
答:深汕特别合作区考生请根据居住证颁发地市选择拟报考区,如居住证由深圳市颁发,则选择深圳市所辖考区报考,如居住证由汕尾市颁布,则选择汕尾市所辖考区报考。
12.报名期间为广东省内高校二年级本科在校生、准毕业学年的专科学生、幼儿师范学校准毕业学年学生,能否报考?
答:考生须按实际考试时间确定本人是否符合报名资格。广东省内在校生,在报名期间尚未满足我省关于省内在校生报名条件,而考试期间已满足的,则本次可以正常报名,个人信息按报名期间的实际情况填写。如在实际考试期间仍不符合我省报名资格而报名参加考试的,后果(例如面试或认定不予承认)由考生本人负责。
13.报名期间为广东省内高校毕业学年学生、幼儿师范学校毕业学年学生,该如何报考?
答:上半年报名的考生,可选择“在校生”身份报名;下半年报名的毕业学年学生,报名期间尚未毕业,而考试期间已毕业的,须选择“非在校生”身份报名,户籍、居住证等信息按报名期间的实际情况填写,并按要求选择相应考区。
14.补充上传材料后,审核不通过,还可以再次修改报名信息后再提交报名申请吗?
答:请考生注意报名截止时间,截止时间前可以再次提交报名申请,逾期不可。
15.审核通过后,发现个人信息有误怎么办?
答:考生须对所填报的个人信息和报考信息准确性负责,报考信息一经审核确认,不得更改。如因系统原因造成相片丢失或错乱,可联系所报考区招生办公室,请求协助修改。
16.有效身份证件是指什么?
答:有效期内的居民身份证、临时身份证、公安部门出具的带相片的身份证明、军官证、港澳台居民居住证、港澳居民来往内地通行证、五年有效期台湾居民来往大陆通行证,其它证件不作为本项考试的有效证件。
17.可以凭电子身份证或者电子居住证报名吗?
答:符合条件的有效期内的电子身份证或者电子居住证都可以作为报名凭证。如果需要上传电子身份证,请上传“粤省事”微信小程序上的证件完整截图(包含正反两面);如果需要上传电子居住证,请上传“粤居码”微信小程序上的证件完整截图(包含检验二维码,查询步骤及证件截图如下图);如需上传其他渠道的证件截图,请提前与所报考区招生办联系,否则无法受理。请注意:上述电子证件仅限于报名使用,考试当天必须携带实体证件验证入场。

18.报名后个人信息发生变化,怎么办?
答:请考生在个人信息发生变更后,及时向所报考区招生办公室提出变更申请,并提供公安部门出具的个人信息变更证明材料,请考区招办根据规定逐级上报,终以教育部教育考试院的更正结果为准。
19.广东省高校在校生,为什么审核不通过?
答:广东省高校在校生审核不通过的原因一般有以下几种:一是不符合“广东省内普通高等学校在读研究生、三年级及以上的本科学生、毕业学年的专科学生、幼儿师范学校毕业学年学生”这个条件;二是未正确填写在读学校的标准校名,系统无法识别。
20.收到短信提醒个人信息审核不通过,怎么回事?
答:个人信息包括姓名、身份证号及相片,请核对此3项信息是否与身份证件上的完全一致,相片是否本人,确认无误并重新提交后,在规定报名时间内可再次提交报名申请。注意:如考生相片P图过度,将会影响跟公安数据的查验效果,请不要上传过度P图的相片。
21.提交报名申请后发现报错科目了,可以改吗?
答:如果目前还是“待审核”状态,考生可自行登录报名系统取消报名,再重新选择科目并再次提交报名申请;如果目前已经审核通过,则不可再修改任何个人信息(包括科目)。
22.港澳台在校生可以报名吗?
答:根据我省报名规定,符合年级规定的广东省高校在校生可以报考我省教师资格考试。港澳台高校不属于广东省,不符合在校生报名条件。如果考生持有指定的港澳台居民有效身份证件(包括港澳台居民居住证,或港澳居民来往内地通行证,及五年有效期台湾居民来往大陆通行证),或者持有有效期内的广东省户籍或居住证,可按规定以非在校生身份报名参加我省教师资格考试。
23.广东省内成人高等教育院校毕业学年的在校生,可以以“在校生”身份报名吗?
答:不可以。根据我省教师资格考试“报考对象”规定,“广东省内普通高等学校”毕业学年在校生可报名参加我省教师资格考试。成人高等教育院校(例如开放大学、干部学院、成人院校、培训院校等)不属于普通高等学校,不符合此项规定。
24.报名后身份证丢失,可以凭电子身份证入场吗?
答:不可以。电子身份证的载体是手机,考生进入考场后,监考员将对考生证件进行再次核实,而手机不可携带进入考场,否则视为违纪。请考生务必检查考试必需证件及材料,如身份证丢失,请及时前往公安机关办理临时身份证,或带有相片的身份证明,以免影响考试入场验证。
25.规定的报名时间已结束,还可以补报名吗?
答:不可以。中小学教师资格考试是教育部教育考试院部署实施的全国统一考试,报名时间由教育部教育考试院规定,由省教育考试院在当次考试通告向考生发布。考生应在规定的时间内完成报名,逾期提交报名申请无效。
26.考试发生违规作弊作为,有什么后果?
答:根据教师资格考试相关规定,考生如有违纪、作弊等行为,将按照《国家教育考试违规处理办法》(教育部第33号令)等规定进行处理。有作弊情形的,依据《教师资格条例》的相关规定,3年内禁止参加教师资格考试。请考生务必诚信赴考。
27.已关闭的不具备收发功能的电子设备,可以携带进入考场吗?
答:不可以。根据《国家教育考试违规处理办法》(教育部第33号令)第五条:“有下列行为之一的,应当认定为考试违纪:(一)携带规定以外的物品进入考场或者未放在指定位置的”。考生携带任何形式的电子设备,务必存放在指定位置,不可带入考场。
28.考试当天,有什么要注意的地方?
答:考试当天,请考生注意以下几点:一是考生须持《准考证》和有效身份证件进入考场,确保“两证”齐全,信息一致;二是考生只能携带必要的文具进入考场,禁止在《准考证》上书写任何与考试有关的文字。应严格遵守考场纪律,听从监考老师指挥,不提前作答,不延后交卷,不影响考场秩序。诚信赴考,切勿发生违规作弊行为;三是合理安排时间。迟到15分钟不得进入考场,考试结束前30分钟方可交卷离开考场。
29.考试需要提前到达考点吗?
答:根据教师资格考试规定,考生迟到15分钟不得进入考场。我省各考点使用智能安检门、人脸识别、金属探测仪等多种手段进行考试入场安全检查,考生须提前至少1小时到达考点并接受检查。
京公网安备 11010802026788号