【导语】®无忧考网从高校外语专业教学测试办公室发布的《关于2025年度高等学校英语专业四、八级考试(TEM)报名工作的通知》和《2025年TEM考试时间》得知,2025年吉林专四报名时间、报考条件及方式已公布,即日起根据本校安排进行报名(具体时间请咨询本院校工作人员),具体详情如下:

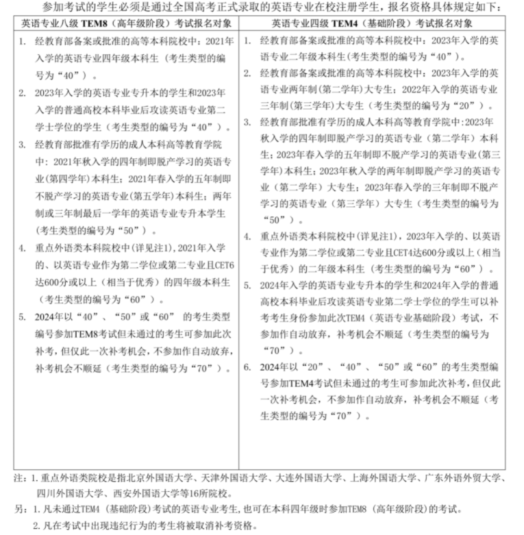
2025年吉林专四报名已开始,为确保TEM报名工作平稳有序开展,高校外语专业教学测试办公室已于近期发出报名通知至各考点院校,本次专四报名由具备报考资格的考点院校统一组织,且仅接受符合报考资格的本院校学生的报名,报名工作已于2024年11月中旬启动,预计12月上旬报名工作截止,考生报名具体时间以考点院校通知为准。TEM4(英语专业四级考试)是指英语专业基础阶段考试,考核对象为英语专业本科二年级学生。参加TEM考试的学生必须是通过全国高考正式录取的英语专业的注册学生,具体报名资格详见当年下发至各考点的报考须知。


2025年吉林英语专业四级考试(TEM4)定于2025年6月15日(星期日)举行。
京公网安备 11010802026788号