首页>高考>导航 > 最新信息 >福建

2024年福建省高职院校分类考试招生志愿填报时间安排表公布 附志愿样表下载

2024-04-12 16:44:00 来源:福建省教育考试院
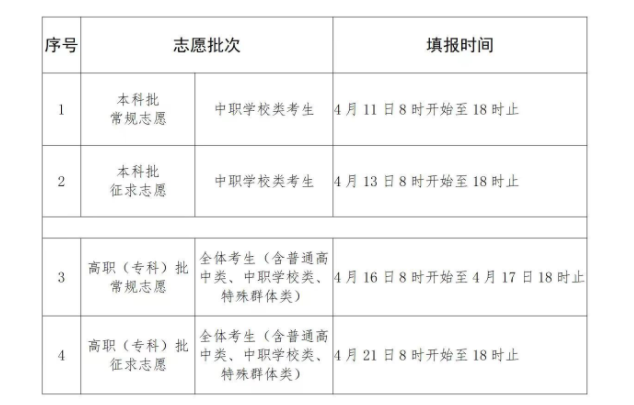
【导语】©无忧考网从福建省教育考试院获悉,2024年福建省高职院校分类考试招生志愿填报时间安排表已公布,具体详情如下:


image.png



image.png

  福建省2024年高职院校分类考试招生普通高中类考生志愿样表下载

  福建省2024年高职院校分类考试招生中职学校类考生志愿样表下载

  福建省2024年高职院校分类考试招生特殊群体类考生志愿样表下载

image.png


点击进入>>>2024年福建省高职院校分类考试招生志愿填报入口

福建高考试题推荐
高考福建相关推荐
推荐阅读
网站首页 网站地图 返回顶部
无忧考网移动版
京公网安备 11010802026788号