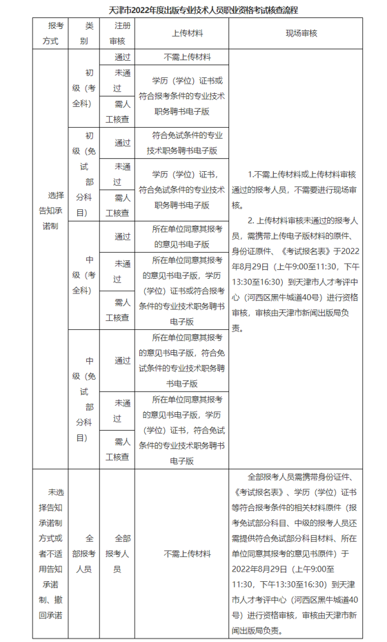
审核流程

备注:(1)需要上传材料的报考人员于2022年8月19日0:00至8月25日24:00登录全国专业技术人员资格考试报名服务平台上传相关资料电子版,审核部门将于2022年8月20日9:00开始对上传材料进行审核。
(2)考生修改有关报考信息请在报名结束前完成,报名结束后修改报考信息不能在天津考区再次提交。
(3)在报名出版专业初级资格考试时,尚未获得学历证书的应届毕业生,应在上传学历材料时,上传其在考试年度可毕业的有效证件(如学生证等)和学校出具的应届毕业证明。
在报名出版专业资格考试时,报名人员应如实选填是否从事少数民族语言文字出版工作。

京公网安备 11010802026788号