高中会考

首页>会考>黑龙江高中会考物理试题
2010年黑龙江普通高中会考物理考试真题(Word版)

2010年黑龙江普通高中会考物理考试真题(Word版)

2021-01-15

2014年黑龙江普通高中会考物理真题及答案(Word版)

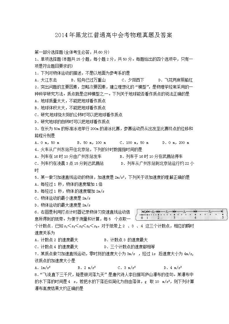
2014年黑龙江普通高中会考物理真题及答案(Word版)

2021-01-05

2011年黑龙江普通高中会考物理真题及答案(Word版)

2011年黑龙江普通高中会考物理真题及答案(Word版)

2020-12-31

更多推荐