四川高考英语试题

首页>高考>四川高考英语试题
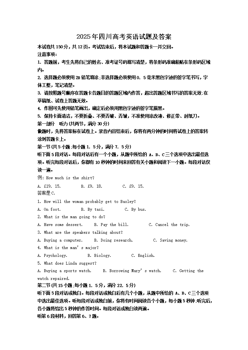
2025年四川高考英语试题及答案(Word版)

2025年四川高考英语试题及答案(Word版)

2025-06-10

2025年1月四川高考适应性测试英语试题及答案(Word版)

2025年1月四川高考适应性测试英语试题及答案(Word版)

2025-04-23

2024年四川高考英语试题及答案(Word版)

2024年四川高考英语试题及答案(Word版)

2024-06-17

四川省教育考试院:2021年四川高考英语试题评析

四川省教育考试院:2021年四川高考英语试题评析

2021-06-09

2013年四川高考英语试题及答案(Word版)

2013年四川高考英语试题及答案(Word版)

2021-03-26

2009年四川高考英语试题及答案(Word版)

2009年四川高考英语试题及答案(Word版)

2021-03-15

2012年四川高考英语试题及答案(Word版)

2012年四川高考英语试题及答案(Word版)

2021-03-08

2020年四川高考英语试题及答案(Word版)

2020年四川高考英语试题及答案(Word版)

2020-09-11

2020年四川高考英语试题真题及答案(图片版)

2020年四川高考英语试题真题及答案(图片版)

2020-07-09

2015四川高考英语试题及答案(Word版)

2015四川高考英语试题及答案(Word版)

2020-05-25

2019年四川高考英语试题及答案

2019年四川高考英语试题及答案

2019-05-16

2018年四川高考英语试题:英语试卷(已公布)

2018年四川高考英语试题:英语试卷(已公布)

2018-06-09

2018年四川高考英语试题及答案汇总

2018年四川高考英语试题及答案汇总

2018-05-25

2018年四川高考英语试题及答案

2018年四川高考英语试题及答案

2018-04-24

2018年四川高考英语试题

2018年四川高考英语试题

2018-04-20

2017年四川高考英语试题及答案汇总

2017年四川高考英语试题及答案汇总

2017-05-26

四川2017年高考英语试题及答案

四川2017年高考英语试题及答案

2017-05-11

2017年四川高考英语试题及答案

2017年四川高考英语试题及答案

2017-04-19

2017年四川高考英语试题

2017年四川高考英语试题

2017-04-19

2016年四川高考英语试题(word版)

2016年四川高考英语试题(word版)

2016-06-09

2016年四川高考英语试题及答案汇总

2016年四川高考英语试题及答案汇总

2016-06-09

2016年四川高考英语试题及答案

2016年四川高考英语试题及答案

2016-04-20

2016年四川高考英语试题

2016年四川高考英语试题

2016-04-20

2015年四川高考英语试题点评

2015年四川高考英语试题点评

2015-06-12

2015年四川高考英语试题(word版)

2015年四川高考英语试题(word版)

2015-06-09

2015年四川高考英语试题(文库版)

2015年四川高考英语试题(文库版)

2015-06-08

2015年四川高考英语试题(完整版)

2015年四川高考英语试题(完整版)

2015-06-08

2015年四川高考英语试题(图片版)

2015年四川高考英语试题(图片版)

2015-06-08

2015年四川高考英语试题(腾讯版)

2015年四川高考英语试题(腾讯版)

2015-06-08

考后首发:2015年四川高考英语试题及答案

考后首发:2015年四川高考英语试题及答案

2015-06-05

更多推荐